关于印发机关办公区域卫生检查考评标准的通知
时间:2017年10月13日 来源:市交通运输局 浏览次数:
局属各单位,市邮管局,局机关各科室:
为了切实贯彻落实市委、市政府关于开展全域无垃圾整治行动的部署,创造一个整治有序的办公环境,增强全局干部职工的责任感和归属感,推进机关工作规范化、秩序化,树立交通运输部门形象,按照2017年9月24日党组会议安排,研究制定了《酒泉市交通运输局机关办公区域卫生检查考评标准》。现予印发,并就有关事项和要求通知如下:
一、常态化运行。每周五为办公区域清洁扫除日,各单位、各科室要合理安排,统筹兼顾。要通过固定卫生日的制度化刚性约束,推进卫生习惯的常态化。
二、规范化管理。从考核标准印发之日起,办公区域卫生管理严格按照标准规定运行,组织健全、任务明确、责任到人。各单位领导要积极带头,各办公室为本单位牵头督办部门,各科室主要负责人为所在办公室卫生的主体责任人,切实落实考核标准规定的各个事项,从而推动办公区域卫生管理的规范化、经常化、制度化。
三、严格化管理。由局办公室、局属单位办公室组成联合检查小组,每月进行卫生联查,平时不定期进行抽查,将月核查和平时抽查相结合。核查结果及时公布或通报,并将结果作为年度干部考核依据。
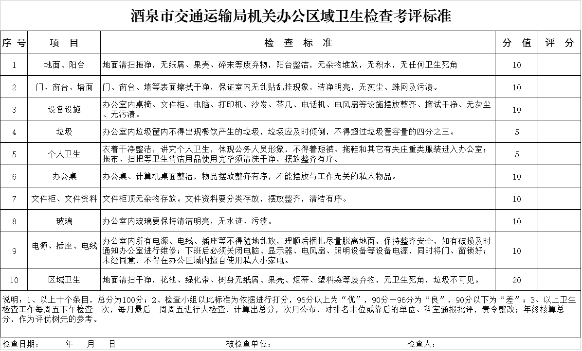
附:机关办公区域卫生检查考评标准
酒泉市交通运输局
2017年10月11日
